在宅学習のすすめ2(令和2年度市民カレッジ専門講座実施報告)
- [公開日:]
- [更新日:]
- ID:13120
在宅学習のすすめ2
「学び」には、さまざまな“かたち”があります。
今、自宅での「学び」が見直されています。
施設等を利用しての「学び」が制限されている中、「いつでも、どこでも、だれもが学ぶことのできる」
生涯学習には、その役割を発揮することが求められています。
公民館では、市民の皆さんにこれまでの実施してきた「講座」「事業」「活動」等の中から、できる
範囲において、講師や協力いただいた方々のご理解をいただき、その学習成果をご紹介していきます。
ここでは、令和2年度市民カレッジ専門講座2「秋川流域ジオサイトの紹介とあきる野の自然」と題して、令和3年3月31日に開催された講座の実施報告をお知らせいたします。
令和2年度市民カレッジ市民解説員専門講座
実施報告「秋川流域のジオサイトの紹介とあきる野の自然」
■市民カレッジ市民解説員専門講座とは
市民解説員として活動するにあたり、さらに調査・研究を進める際に必要な知識や技能等を学習する場として、最新の研究成果や、地域での取組等について学ぶ場として、市民解説員を対象に開催しているものです。
令和2年度は、2つの講座を実施いたしました。そのうちの2つ目の講座を取り上げました。
■市民解説員専門講座2の開催概要
- テーマ:秋川流域ジオサイトの紹介と特徴ある地質・地形からあきる野の自然を学ぶ
- 日時:令和3年3月31日(水曜日)13時30分~15時30分
- 会場:中央公民館第6・7研修室
- 講師:内山孝男さん(秋川流域ジオの会会長、伊奈石の会代表)
- 参加者:21人
■講座の内容
講師資料より
1 「秋川流域ジオの会」について
2 秋川・平井川流域のジオを構成する要素
- 秩父帯と四万十帯
- 黒瀬川帯
- ホットスポット火山島の付加
- 鳥の巣石灰岩
- 日本列島の誕生と五日市町層群
- 上総層群、留原層
3 「地球史と秋川流域」地質年代と秋川流域に関係する出来事
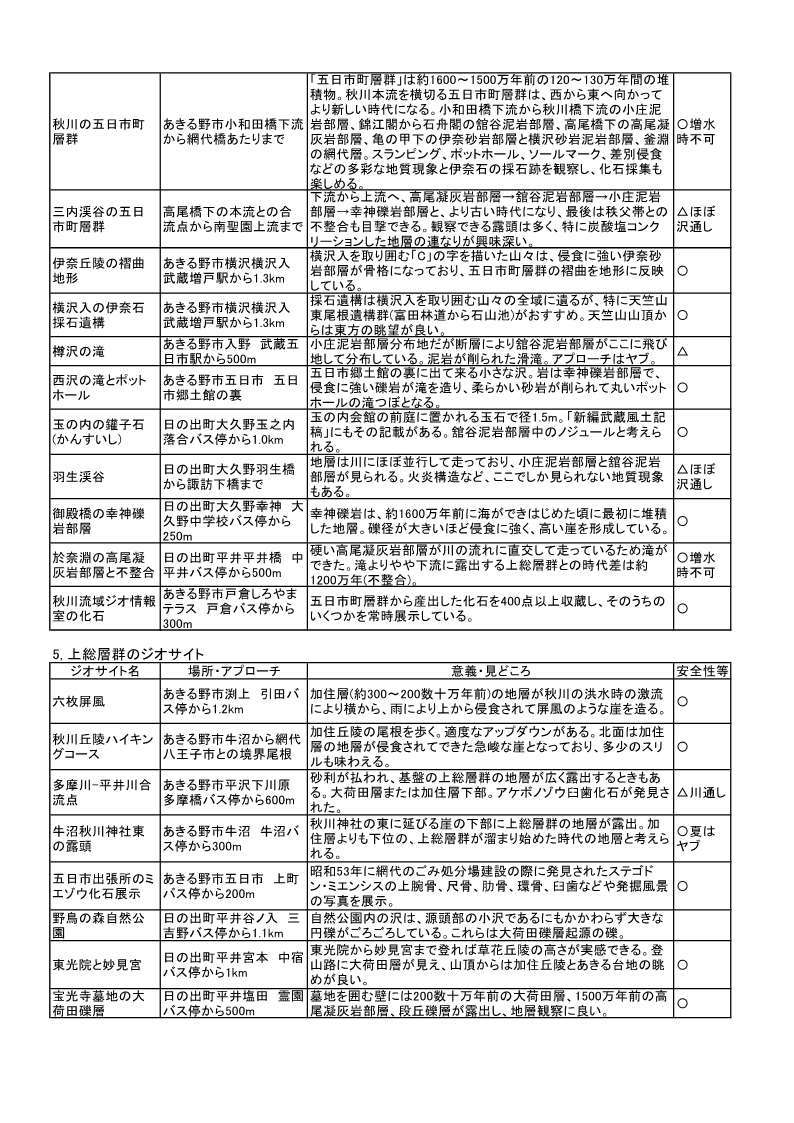
4 秋川・平井川流域のジオサイトの紹介
資料リストの順に写真映像を示しながら、詳しい説明・解説がなされた。
- 黒瀬川帯のジオサイト 3カ所
- 秩父帯のジオサイト 24カ所
- 四万十帯のジオサイト 20カ所
- 五日市町層群のジオサイト 11カ所
- 上総層群のジオサイト 9カ所
- 留原層のジオサイト 5カ所
- 段丘と湧水のジオサイト 6カ所
合計78カ所
■質疑応答とまとめ
- ジオの会として、市民に対してどんな形で活動していくのでしょうか? ⇒講師:これまでも市民を対象にしたジオツアー等を行ってきたが、コロナのため現在実施できていない。会員を対象にした例会等を実施している。 今後、ジオの会として、ジオのガイド本の出版を考えている。
- 今回の専門講座は、市民解説員運営委員会からの提案で実施したが、あきる野の地質・地形の多様性、古生代から新生代までの地質が狭い地域に集中して確認できる非常に珍しい地域であり、現在確認できる露頭やその年代に生きた生物の痕跡など、本講座を通して改めて学ぶことができた。また、流域のジオサイト一つずつの丁寧な説明があり、市民解説員も感激していた様子であった。
問い合わせ:中央公民館 電話559-1221

講義に使用されたジオサイトの写真画面





お問い合わせ
電話: 公民館係 042-559-1221
ソーシャルサイトへのリンクは別ウィンドウで開きます



