在宅学習のすすめ(市民企画講座令和3年度実績)
- [公開日:]
- [更新日:]
- ID:14451
在宅学習のすすめ
「学び」には、さまざまな“かたち”があります。
今、自宅での「学び」が見直されています。
施設等を利用しての「学び」が制限されている中、「いつでも、どこでも、だれもが学ぶことのできる」
生涯学習には、その役割を発揮することが求められています。。
公民館では、市民の皆さんにこれまでの実施してきた「講座」「事業」「活動」等の中から、できる
範囲において、講師や協力いただいた方々のご理解をいただき、その学習成果をご紹介していきます。
令和3年度に実施された「市民企画講座」のまとめ報告をご紹介します
1 令和3年度市民企画講座として実施した12事業の中から
令和3年度「市民企画講座」実施事業一覧
報告1「子どもの育ちに向き合う映画上映会「ゆうやけ 子どもクラブ!」~音楽で巡る100年~
企画・運営:個人提案

報告2「食」~食の大切さを知る~
企画・運営:生涯学習コーディネーターの会

報告3「市民にとって図書館とは?ーどのように考え、どうかかわれば良いのかー」」
企画・運営:図書館はともだちの会


報告4「日本における労働・貧困問題と今後の展望ーコロナ禍を見据えてー」
企画・運営:あきる野憲法の会






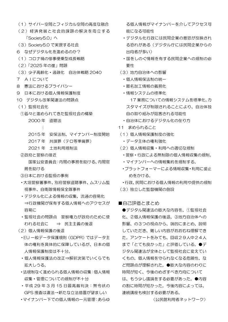
報告5「デジタル関連法を考えるー私たちの生活にどのような影響が出るのかー」
企画・運営:公民館利用者ネットワーク


報告6「子どもの育ちに向き合うとは~不登校を考える親の会活動を通じて~」
企画・運営:個人提案




報告7「親子で楽しく遊ぼう!」
①あめジイの科学あそび ②かんたんマジック ③ピアノとあそぼう!
企画・運営:子ども・子育ての会


報告8 子育て講座「子どもは、のびのび、元気、笑顔が一番 パートⅡ」」
企画・運営:子ども・子育ての会




報告9「優生思想と私たちの社会ー強制不妊手術の歴史から考えるー」
企画・運営:優生思想を考えるあきる野&日の出市民の会




報告10「焼き竹の一輪挿し作り」
企画・運営:はればれ竹クラブ

報告11「あきる野の空と日米地位協定~激化する米軍機の低空飛行・日米合同演習」
企画・運営:オスプレイいやだ!あきる野&日の出市民上映会





「あきる野の空と日米地位協定~激化する米軍機の低空飛行・日米合同演習」資料
報告12「あぶない野菜 映画と講演会」
企画・運営:新日本婦人の会あきる野支部



お問い合わせ
あきる野市役所 教育部 生涯学習推進課
電話: 公民館係 042-559-1221
電話: 公民館係 042-559-1221
ソーシャルサイトへのリンクは別ウィンドウで開きます



